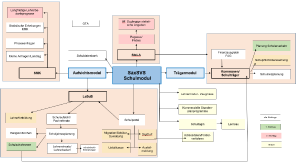
Aufbau des Gesamtsystems SaxSVS
modified 2025-11-26; 12:41:42
Ziele des Schulverwaltungsprogramms SaxSVS
Ziele des Verfahrens SaxSVS sind:
- die Senkung des Arbeitsaufwandes der Schulen für Verwaltung, Planung, Berichterstattung und Informationsbereitstellung,
- die Verbesserung der Qualität, Aktualität, Verfügbarkeit und Auswertbarkeit der erhobenen Daten und des Informationsflusses auf allen Ebenen der Kultusverwaltung und im Statistischen Landesamt,
- die Schaffung technischer Grundlagen für mehr Eigenverantwortung der Schulen.
Schulverwaltungsmodule sollen die Schulleitungen bei der Planung und Verwaltung des Unterrichtseinsatzes der Lehrer, der Klassen- und Gruppenbildung und der Erstellung von Berichten für Schulaufsicht und Statistik unterstützen.
Schnittstellen zu kommerziellen Systemen sollen Doppeleingaben verhindern und die Flexibilität erhöhen.
Über ein Datenportal werden ausgewählte, für Aufsicht und Statistik relevante Daten in eine Datenbasis mit Standort im Rechenzentrum des SID übertragen.
Das Landesamt für Schule und Bildung, das Sächsische Staatsministerium für Kultus, die Schulträger und das Statistische Landesamt sind die Nutzer dieser gemeinsamen Datenbasis.
Spezielle Module unterstützen die Schulaufsicht und Schulträger, indem notwendige statistische Auswertungen bereitgestellt werden.
Module
SaxSVS - Schulmodul
Das Schulmodul unterstützt die Schulleitungen bei der Schülerverwaltung, der Klassen- und Gruppenbildung, der Planung und Verwaltung des Unterrichtseinsatzes der Lehrer und der Erstellung von Berichten für Schulaufsicht und Statistik.
Die Nutzer sind:
- die Schulleitung bzw. erweiterte Schulleitung,
- die Schulsachbearbeiter und
- die Lehrkräfte der Schule.
Softwaretechnische Basis ist eine webbasierte Onlineanwendung.
Voraussetzungen für die Nutzung des Schulmoduls ist ein aktueller Web-Browser.
SaxSVS - Lehrermodul

Das Lehrermodul von SaxSVS soll Schulleitungen, Schulsachbearbeiter, Klassenlehrer und Fachlehrer an öffentlichen allgemeinbildenden Schulen bei der Erstellung von Zeugnissen, Halbjahresinformationen, Bildungsempfehlungen und Bildungsgangentscheidungen unterstützen.
Mit der Einführung des Lehrermoduls wird den Schulen ein bei korrekter Handhabung datenschutzgerechtes Werkzeug zur Verfügung gestellt.
Zur Vermeidung von Doppelerfassungen werden bereits im SaxSVS-Schulmodul erfasste Daten genutzt.
Die Nutzer sind:
- die Schulleitung bzw. erweiterte Schulleitung,
- die Schulsachbearbeiter und
- die Lehrkräfte der Schule.
SaxSVS - Schulaufsichtsmodul

Das Schulaufsichtsmodul unterstützt die Schulaufsicht bei der Planung und Verwaltung des Personals zur Absicherung des Unterrichts.
Nutzer des Schulaufsichtsmoduls von SaxSVS sind:
- die Referenten und Sachbearbeiter des Landesamtes für Schule und Bildung (LaSuB) und des SMK,
- die Führungskräfte des Landesamtes für Schule und Bildung (LaSuB) und des SMK
Voraussetzung für die Nutzung des Schulaufsichtsmoduls ist ein aktueller Web-Browser.
SaxSVS - Pflegemodul
Das Pflegemodul unterstützt die Aktualisierung und Verwaltung der Regelwerke, wie Stundentafeln, Klassentypen, Schlaglisten.
Nutzer des Pflegemoduls von SaxSVS sind:
- die Referenten und Sachbearbeiter des Landesamtes für Schule und Bildung (LaSuB) und des SMK.
SaxSVS - Schulträgermodul
Das Schulträgermodul unterstützt die Schulträger bei der Schulpflichtüberwachung.
Nutzer des Schulträgermoduls von SaxSVS sind:
- die Sachbearbeiter der Schulträger mit Schulpflichtüberwachungsaufgaben und
- die Sachbearbeiter der Schulträger ohne Schulpflichtüberwachungsaufgaben
Voraussetzung für die Nutzung des Schulaufsichtsmoduls ist ein aktueller Web-Browser.
Datenquellen für SaxSVS
Sächsische Schuldatenbank

Die Sächsische Schuldatenbank umfasst die Einrichtungsdaten aller sächsischen Schulen. Die Inhalte der Datenbank sind unter https://schuldatenbank.sachsen.de/ für jedermann zugänglich.
Für SaxSVS sind die gespeicherten Daten Grundlage unter anderem für Namen und Anschriften der Einrichtungen und die Schularten der Einrichtungen.
Bei Korrekturbedarf an diesen Daten sind die in der Schuldatenbank vorhandenen elektronischen Formulare zu nutzen.
Landespersonaldatenbank Kultus (LPDK)
Die Landespersonaldatenbank Kultus (LPDK) stellt für SaxSVS die notwendigen Daten des Lehrpersonals zur Verfügung. Die Daten der LPDK können am jeweiligen Standort des Landesamtes für Schule und Bildung (LaSuB) bearbeitet werden. Bei Korrekturbedarf sind die Schulreferenten Ansprechpartner.
Zusammenarbeit der Module und Datenquellen
Datenfreigabe Schule – Zentralserver (mit Datenaustauschbank)
Die Schulen können mit dem Schulmodul zu jedem beliebigen Zeitpunkt (außer zur Wartungszeit) eine Datenfreigabe für die Schulaufsicht mit dem Zentralserver in Kamenz durchführen.
Es werden die Schüler- und Planungsdaten für die Schulaufsicht freigegeben. Diese werden dann im SaxSVS-Schulaufsichtsmodul und im SaxSVS-Schulträgermodul sichtbar.
In SaxSVS werden immer nur aggregierte Daten und keine Individualdaten von Schülerinnen und Schülern weitergegeben.
Datenaustausch Zentralserver- LPDK
Jede Nacht werden ausgewählte Personaldaten der LPDK in den Zentralserver geladen. Änderungen in der LPDK sind aus diesem Grund immer erst am nächsten Tag verfügbar.
Datenaustausch Zentralserver- Schuldatenbank
Jede Nacht werden die Daten der Sächsischen Schuldatenbank in den Zentralserver geladen.
Änderungen der Regelwerke im Pflegemodul
Per direktem Zugriff auf den Zentralserver können die Regelwerke, wie Stundentafeln, Klassentypen, Schlaglisten, Schlüssel geändert werden.
Erstellung der Datenpakete für die Schulen
Jede Nacht werden aus dem Austausch mit der LPDK, der Sächsischen Schuldatenbank und dem Pflegemodul die Daten für die Schulen bereitgestellt. Sie enthalten die relevanten Änderungen für die einzelne Schule und werden automatisch in SaxSVS integriert.
Übertragung von Schülerdaten zwischen Schulen
Die Daten von Schülern, welche dauerhaft oder kurzzeitig am Unterricht einer anderen Schule teilnehmen bzw. die Schule wechseln, werden von der abgebenden Schule an die Gastschule bzw. an die aufnehmende Schule gesendet. Der Auftrag für die Übertragung wird im Schulmodul über die Ansicht "Schülerdaten" Register "DATENSATZÜBERGABE" ausgelöst. Nähere Informationen finden sich im Artikel Schülerdaten.
Zuständigkeiten
Das Schulverwaltungsprogramm SaxSVS nutzt die benannten Datenquellen Landespersonaldatenbank Kultus und Schuldatenbank. Vor diesem Hintergrund ist für folgende Problemfälle nicht das Unterstützungssystem von SaxSVS zuständig.
Fragen zu Inhalten von Lehrerpersonaldaten
Unklarheiten zu Inhalten bei Personaldaten, z. B. Beschäftigungsumfang, Abordnungen, Anrechnungen, Wohnanschriften, Qualifikationen sind mit dem für die Schule zuständigen Schulreferenten am Landesamt für Schule und Bildung zu besprechen. Diese Daten müssen dann ggf. in der Personaldatenbank angepasst werden.
Fragen zu Inhalten von Schuldaten
Fehlerhafte Angaben bei Schuldaten, z. B. dem Schulnamen, der Anschrift, der Telefonnummern, der E-Mail oder des Namens des Schulleiters oder der Angaben zum Schulträger sind durch den Schulleiter per Änderungsmeldung an die Sächsische Schuldatenbank zu senden.
Schlüsselsysteme, Schlaglisten, Regelwerke
Zur Sicherstellung der Vergleichbarkeit der Daten in SaxSVS war es notwendig Systematiken

einzuführen, welche die möglichen Werte für die einzelnen Daten in SaxSVS festlegen.
Die wichtigsten Systematiken sind nachfolgend aufgeführt.
Bildungsangebote
Bildungsangebot ist der Oberbegriff für alle Unterrichtsfächer, Kurse, Neigungskurse, Lernfelder, Fördermaßnahmen und Arbeitsgemeinschaften. Die Liste der verfügbaren Bildungsangebote wird im Pflegemodul verwaltet, eine Erweiterung um bestimmte Bildungsangebote ist in Abstimmung mit dem Support von SaxSVS zeitnah möglich. Im Schulmodul werden diese Bildungsangebote im Bildungsplan zur Eintragung des Unterrichts zur Verfügung gestellt.
siehe auch Übersicht zur Schlüsselwerten und Abkürzung der Bildungsangebote S0520
Klassentypen
Für die Bildung von Klassen wurden Klassentypen definiert. Diese Klassentypen sind in der Regel an eine Schulart und eine Stufe gebunden. Beispiel: Klassentyp „GS:KL1“ ist der Klassentyp für die reguläre Klasse 1 in der Grundschule. Spezifische Klassen, z. B. mit sportlicher Vertiefung oder Sorbisch sind durch einen Anhang zusätzlich klassifiziert. Beispiel: Klassentyp „GS:KL1:S“ ist der Klassentyp für die Klasse 1 in der Grundschule mit intensivem Sprachenlernen. Mit der Wahl des Klassentyps wird die Amtliche Stundentafel entsprechend der gültigen Verwaltungsvorschriften der Klasse zugeordnet.
Bereiche laut Verwaltungsvorschrift
Vor jedem Schuljahr wird durch das Sächsische Staatsministerium für Kultus eine VwV Bedarf und Schuljahresablauf herausgegeben. In dieser sind unter anderem die Bereiche ausgewiesen, für die Personalanteile zugewiesen werden. Diese Bereiche müssen im Bildungsplan vermerkt werden. Zum Beispiel:
| Abkürzung | Inhalt |
|---|---|
| GB | Bildungsangebot wird über Grundbereich abgedeckt. |
| EB | Bildungsangebot wird über Ergänzungsbereich abgedeckt. |
| ext | Bildungsangebot findet an anderer Schule statt, die Schüler sind dort Gastschüler. |
- siehe auch Übersicht aller Bereiche
Jeder Unterricht ist einem der Bereiche zuzuordnen, dabei ist die vom LaSuB ausgereichte Stundenzahl zu beachten.
Schlaglisten
Eine Vielzahl von Datenfeldern wurde mit den möglichen Werten vorbelegt. Die möglichen Werte sind zum Teil von der Schulart abhängig.
Die Liste der verfügbaren Werte wird im Pflegemodul verwaltet. Eine Erweiterung um bestimmte Werte ist in Abstimmung mit dem Support von SaxSVS zeitnah möglich.
Unterstützungssysteme
Landesbeauftragte und Multiplikatoren
Für jede Schulart ist in Sachsen mindestens ein Landesbeauftragter Schule und ein LaSuB-Multiplikator benannt. Die Landesbeauftragten Schule koordinieren die Arbeit der Schulmultiplikatoren und arbeiten konzeptionell an der Verbesserung des SaxSVS-Schulmoduls. Zur Unterstützung der Arbeit im Schulmodul wurden 40 Schulmultiplikatoren benannt. Die Schulmultiplikatoren sind in der Regel Schulleiter oder stellv. Schulleiter, die in einem geringen Teil ihrer Arbeitszeit die Einweisungen zum Schulmodul durchführen.
Beispielsammlung und Handbuch im Internet
Die Bedienung des SaxSVS-Schulmoduls wird in den Grundzügen während der Einweisungen durch die Multiplikatoren von SaxSVS erläutert. Für eine weitere Befassung wurde das Handbuch verfasst. Alle Kapitel des Handbuchs sind hier verfügbar. Zusätzlich werden Materialien mit Beispielen und Sonderfällen unter den Kategorien Onlineschulmodul und Schulmodul bereitgestellt.
Support SaxSVS
Anfragen an den SaxSVS-Support können unter den hier angegebenen Kontaktdaten per E-Mail oder Telefon übermittelt werden.
Alle Supportanfragen erhalten bei Aufnahme eine Auftragsnummer. Diese Nummer ist der Bezug für die nachfolgende Kommunikation. Nach der Aufnahme des Auftrages wird dieser durch den Second-Level-Support bearbeitet. Der Support beim SID ist Montag bis Freitag von 07:00 bis 18:00 Uhr personell besetzt. Je nach Problemfall erhält der anfragende Nutzer per E-Mail oder Anruf einen Lösungsvorschlag. Sollte dieser Lösungsvorschlag nicht zum gewünschten Erfolg führen, wird um eine erneuerte Nachricht gebeten.
Probleme, wie Fehlfunktionen im Programm, sollten per E-Mail gemeldet werden. Der Meldung sind eine genaue Fehlerbeschreibung sowie möglichst Bildschirmfotos als Anhang beizufügen.
Für den Fall, dass keine E-Mail gesendet werden kann oder die Frage von großer Dringlichkeit ist, steht ein Telefonsupport zur Verfügung.
Zusammenarbeit mit weiteren Verfahren und Systemen

Die Module von SaxSVS arbeiten außer mit den oben genannten Datenquellen mit vielen weiteren externen Verfahren und Systemen zusammen.
Aus den Schulmodulen wird außer dem Aufsichts- und Schulträgermodul auch die amtliche Schulstatistik mit statistischen Daten beliefert.
Aggregierte Daten aus SaxSVS werden über das Aufsichtsmodul zur Beantwortung von Presseanfragen, Landtagsanfragen, statistischen Erhebungen der KMK und weiteren Anfragen genutzt.
Im Landesamt für Schule und Bildung werden die Daten u.a. für die Planung der Lehrerfortbildung, die Schuljahresplanung, die Schülerzuweisung für Schülerinnen und Schüler mit Herkunftssprache nicht oder nicht ausschließlich Deutsch, das Verfahren DigiDuF und die Grundlage der Unterrichtsausfallmeldung verwendet.
Die Schulträger nutzen Daten aus SaxSVS für die Überwachung der Schulpflicht, die Schulnetzplanung, und die Planung des Schülerverkehrs.